广东省深圳市光明区玉塘街道田寮社区光侨路科瑞智造产业园
一、 招标条件
本招标项目为九游网页版登录入口(以下简称“公司”)2026年度会计事务所选聘,招标人为九游网页版登录入口,项目资金已落实,已具备招标条件,根据2023年证监会颁布的《国有企业、上市公司选聘会计师事务所管理办法》进行邀请招标。
二、 项目基本情况
投标人具体审计工作内容包括年度财务报告审计、公司内部控制有效性审计并出具相应审计报告,并按照监管机构和招标人要求出具各类报告和提供相应的全部资料;
投标人须对本公司及下属子公司每户单独出具审计报告、管理建议书、审计情况说明等。
三、 招标方式
邀请招标。被邀请审计机构参与投标。
四、 投标人资格
1. 基本资质要求
1.1投标人应为在中华人民共和国境内依法注册成立的,有能力为本项目提供相关服务的会计师事务所;
1.2投标人应具备由国家省级财政部门核准的会计师事务所执业资格;
1.3投标人应具备由中国证券监督管理委员会核准的会计师事务所从事证券、期货相关业务资格。
2. 财务要求
投标人须提供2024年年度经会计师事务所或审计机构审计的财务会计报告及报表,包括资产负债表、现金流量表、利润表,且无亏损。
3. 业绩要求
自2024年1月1日起至投标截止时间止(以合同签订时间为准),至少承担过一项单个合同金额不少于人民币100万元的类似项目审计业绩并提供业绩证明文件(即:与用户单位签订的合同关键页复印件并加盖投标人公章)。
4. 信誉要求
具有良好的商业信誉,未被“信用中国”网站列入失信被执行人、重大税收违法案件当事人名单、未被工商行政管理机关在全国企业信用信息公示系统(http://www.gsxt.gov.cn)中列入严重违法失信企业名单。(信誉要求文件:提供投标人存续期间“信用中国”网站下载的信用报告;全国企业信用信息公示系统报告或截图,信誉承诺书)
5.人员要求
承办该项目的注册会计师应当严格遵守中国注册会计师职业道德守则的规定,职业记录良好。担任本审计项目的主要成员(包括项目合伙人、签字注册会计师、质量复核合伙人等),不存在下列情形:
一是因违法违规行为受到吊销执业证书或暂停执业行政处罚,完成整改、恢复执业资格未满3年;
二是近3年内因审计质量等问题受到警告、罚款等行政处罚三次(含)以上;
项目负责人应具备副主任会计师(或合伙人)及以上资格;
在该项目中,事务所应配备不少于3名具有注册会计师执业资格及不少于6名具备相应审计经验的专业人员组成的现场工作团队;
在审计过程中项目组成员更换需征得公司同意。
6.其它要求
不接受联合体投标;
审计工作结束后将审计工作底稿交公司。
7.保密义务
本项目涉及公司未披露信息,请在公司披露前履行信息保密义务。
五、 投标文件的获取
凡邀请的潜在投标人,自2026年2月11日至2026年3月6日17:00止,邮件发送至bod@colibri.com.cn,邮件主题:“报名-2026年会计事务所-投标人简称”,公司确认后,将招标文件发送至各潜在投标人指定的邮箱并确认。
六、 投标文件的递交
6.1. 投标文件需通过电子邮件送达:吕先生 邮箱:dlv@colibri.com.cn;电话:26710011-1688
截止时间及开标时间为:2026年3月10日8:30止。
禁止通过任何形式的行贿,一经发现取消参与报价和入围资格,已签合同无条件取消。
6.2. 投标文件应当包括如下内容:
本机构基本情况,包含不限于成立日期、首席合伙人、注册会计师人数等;
本机构营业执照副本及相关资质证明复印件(加盖单位公章);
相关资质证明;
本机构在该项目上的竞争优势,对该项目的组织和实施方案(包括拟签字项目合伙人、拟签字注册会计师、拟担任独立复核合伙人、现场负责人、专业力量的配备、组织资源等);
本机构投资者保护能力、诚信记录;
本机构对该项目的报价,报价应包含审计费用、交通费、食宿费等。投标人一次性报出不可调整的价格。
七、 发布公告媒介
本投标邀请书发布在公司官网(/news)。
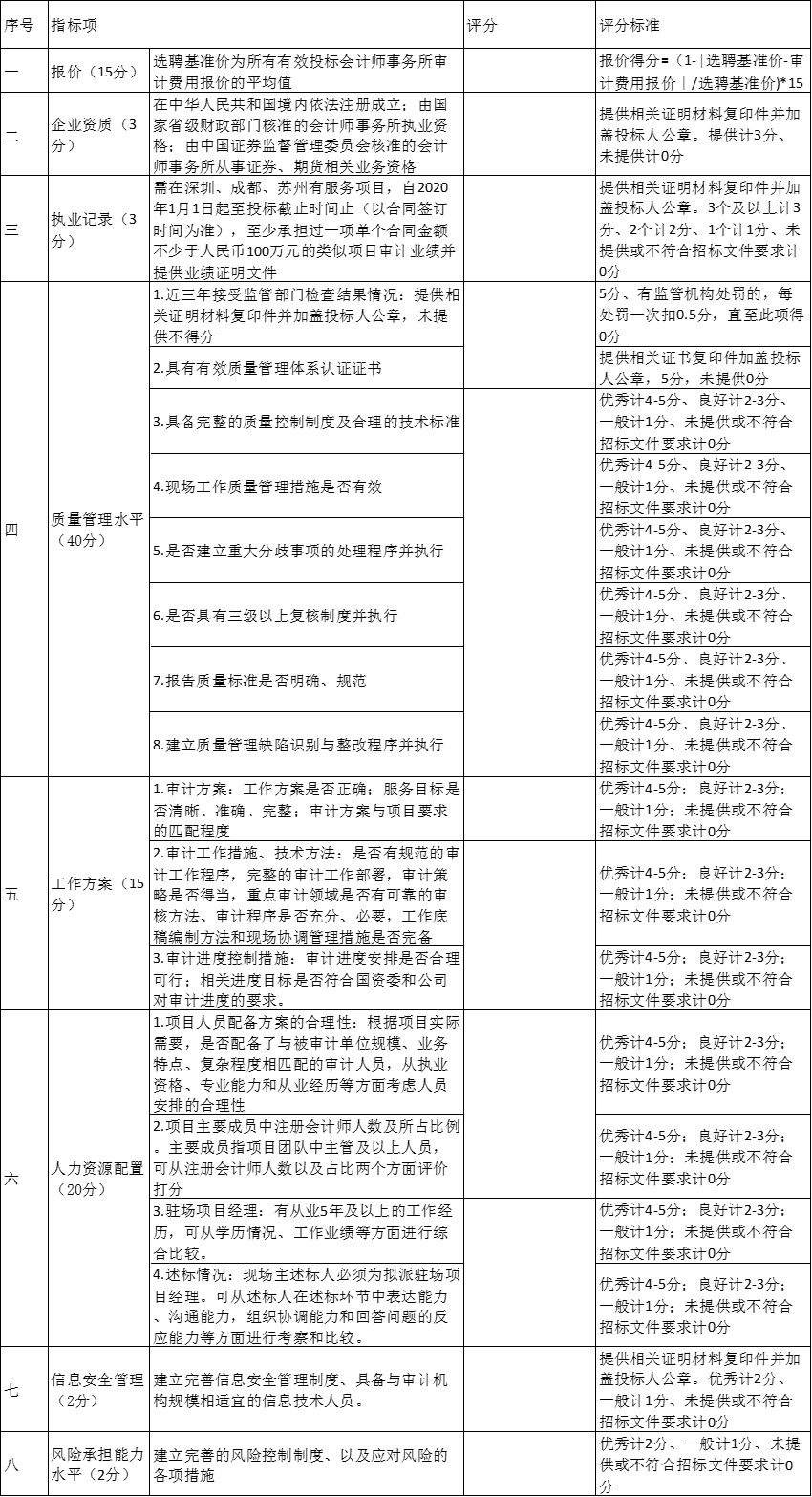
八、 本项目评标办法采用综合评估法
本次选聘评标采用综合评估法,总分100分:审计费用报价、会计师事务所的资质条件、执业记录、质量管理水平、工作方案、人力及其他资源配备、信息安全管理、风险承担能力水平加总计算得出总评分。
附:招标评分标准
科瑞技术2026年年度会计师事务所选聘评分表
评分人:

九、 联系方式
招 标 人:九游网页版登录入口
地 址:深圳市光明区玉塘街道田寮社区光侨路科瑞智造产业园
联 系 人:张女士
电 话:0755-26710011-1688